© Copyright 2001-2020 fzacc.com All Rights Reserved. 版权所有© 福州英华职业学院
地址:福建省福州市闽侯县荆溪镇荆港路128号 邮编:350101 电话:0591-62098082 邮箱:478769935@qq.com
福州英华职业学院采购管理办法
(二次修订)
第一章 总 则
为进一步规范学院的采购行为,明确职责,加强经费管理,提高资金使用效益,保障学院采购质量和时效,维护学院的利益,促进廉政建设,依据《中华人民共和国招标投标法》《中华人民共和国政府采购法》《政府采购货物和服务招标管理办法》及其他有关法律法规规定,结合学院实际,特修订本办法。
第一条 本办法适用于使用纳入学院预算管理的各项资金(包括年度预算资金、财政专项资金、科研经费及其他资金)依法开展的各类货物、服务和工程的采购活动。
本办法所称采购,是指使用学院资金、财政性资金有偿取得货物、服务和工程的行为。
学院的工程、货物和服务的采购,具体指:
(一)工程:是指建设工程,包括建筑物和构筑物的新建、改建、扩建及其相关的装修、拆除、修缮等;所称与工程建设有关的货物,是指构成工程不可分割的组成部分,且为实现工程基本功能所必需的设备、材料等;所称与工程建设有关的服务,是指为完成工程所需的勘察、设计、监理、咨询、图审、检测、测量测绘等服务。
(二)货物:是指包括教学科研设备、实验实训器材、计算机软件、办公设备、办公家具及各类耗材等。
(三)服务:是指物业、绿化养护、校园安保、食堂承包,商业网点租赁、车辆租赁、文化宣传项目、各类专业技术服务、信息服务、运输服务、设备设施维修与检测(如:公务用车维修、消防维保、电梯维保、监控维保、防雷检测)等相关服务项目。
(四)其他需要进行采购的项目。
第二条学院各部门应当加强采购预算和计划管理,科学、准确地编制采购预算和计划,并严格按照批准的预算执行采购活动。采购项目应按规定履行审批手续,并落实采购预算及经费来源后方可实施。
第三条使用财政性资金或财政性资金与非财政性资金无法分割的采购行为,均按政府采购相关规定执行,上级另有新规定的,从其规定。
第四条学院各类采购项目应同时具备以下条件后,方可实施采购:
(一)采购项目已获立项批准;
(二)采购项目的预算经费已落实;
(三)项目申报单位、具体经办人员已确定;
(四)已按规定履行项目论证、审核、审批、备案等相关手续。
第五条学院采购活动应当遵循公开透明原则、公平竞争原则、公正原则和诚实信用原则。属于招标范围限额标准以上的项目,必须通过招标选择供应商,任何部门和个人不得以化整为零或以其他方式规避依法必须进行的招标。
第六条采购工作必须严格执行国家有关法律和法规,遵循公开、公平、公正、诚实、信用、效率的原则。采购工作严格实行回避制度。在采购活动中,采购及相关人员与供应商有利害关系的,必须回避。供应商认为采购及相关人员与其他供应商有利害关系的,可以申请其回避。采购活动当事人应当依法依规开展采购活动,并自觉接受各级部门及全体师生的监督。
第二章 组织机构及主要职责
第七条 学院成立采购工作领导小组(以下简称领导小组),由分管采购工作的院领导任组长。成员包括学院办公室、党委工作部、后勤管理处、财务处、教务处、学生工作部等部门负责人及采购工作相关人员,负责指导、协调、检查、督促采购与招投标工作。
学院自行采购项目评标评委在领导小组成员、项目管理职能部门负责人、采购项目负责人、学院内与采购项目相关的技术与管理专家中根据采购项目的需要随机组成。
第八条 将采购工作各相关部门分为申购部门、采购项目的归口管理部门、采购部门。
申购部门:是指采购项目的需求(使用)部门,申购部门对每个采购项目需确定具体项目经办人员。申购部门主要负责以下工作:
1、提出本部门采购项目计划;
2、编制采购需求、做好采购项目的立项、论证等工作;
3、提出具体采购项目的采购方案建议;
4、集采采购项目负责采购项目招标文件的确认工作,自行采购项目负责采购项目招标文件的编制及审批工作;
5、推荐采购项目业主评标专家;
6、采购审批或采购合同的签订等审批工作;
7、采购项目的实施、建设及进度与质量把关工作;
8、组织采购项目的验收、资产入库工作;
9、组织采购项目款项的结算报销等工作;
10、处理或配合采购过程职责范围内的有关质疑或投诉回复工作;
11、采购项目中各环节形成的文件(资料)收集、整理、归档工作。
归口管理部门:指采购项目的归口管理职能部门,负责组织归口管理的有关部门做好采购项目的立项、论证等工作,负责审核归口管理的有关部门年度采购项目计划;负责归口项目采购文件、合同的审核与会签工作。
后勤管理处是各类后勤保障(含家具、办公用品、专项空调、电梯、发电设备、修缮装修工程)与公共通用物资及服务等采购项目的归口管理部门;
教务处是教学仪器设备与教学耗材、教学类软件及服务、实训室建设及其组织开展的各项活动所需物资采购项目的归口管理部门;
网络与信息中心是信息化建设、电教设施、通讯网络、电子信息产品(除教学外,但需网信中心审核)、软件及服务(除教学外,但需网信中心审核)等网络与信息技术相关事项的归口管理部门。
学院办公室是综合协调部门、是牵头组织开展的各类活动所需物资和服务以及使用捐赠资金采购项目的归口管理部门;
学生工作部是组织开展学生活动所需物资和服务的归口管理部门,涉及军训服装、新生保险、新生体检及团学活动开展等各类采购工作的归口管理;
党委工作部是开展党建、宣传工作所需物资和服务(不含电子信息产品)项目采购的归口管理部门;
财务处是采购项目资金管理部门,负责对采购项目预算执行、采购项目资金落实情况、付款方式、履约保证金约定等的合规性审核。
集中采购部门:后勤管理处是全校货物、服务、工程采购的管理与实施学院集中采购的职能部门,对外代表学院行使采购人职权。
主要负责以下工作:
1、制定或修订学院采购管理办法;
2、编制并报送学院集中采购项目计划资料;
3、抽取代理机构和签订委托代理协议;
4、组织审查确认采购代理机构编制的招标文件;
5、对申购部门采购工作进行业务指导,对招标活动过程进行监管;
6、处理集中采购招标过程的质疑或投诉;
7、参与学院集中采购项目的合同审核与会签工作;
8、负责组织参与大型采购项目招标文件专家评审;
9、采购全过程文件档案收集、整理、归档及保管工作;
10、宣传、普及招投标与采购的有关知识,对相关人员进行业务培训;
11、完成领导小组布置的其他工作。
第九条 申购部门编制的采购方案中技术要求的各项技术标准应符合国家强制性标准,不可要求或标明某一特定的专利、商标、名称、设计、原产地或生产供应商,不可含有倾向或排斥潜在投标人的其他内容。技术指标应是共性技术指标,不得照搬某一品牌的技术指标作为采购项目的技术要求。
第三章 采购计划、立项及预算
第十条 申购部门(或项目管理职能部门)应当在采购货物、服务项目申报前对有关技术参数、价格等进行充分的市场调研,并合理确定采购预算价和采购控制价,同时做好有关前期调研材料的档案收集、保管和存查工作。
第十一条 货物和服务的前期询价
(一)单件金额10万元以下或批量金额30万元以下的货物、服务项目,由申购部门自行组织价格、参数和方案调研论证。其中实训室建设项目参照《福州英华职业学院实验(训)室建设项目管理办法(试行)》相关规定执行。
(二)单件金额10万元以上或批量金额30万元以上的货物、服务项目,可由后勤管理处牵头组织价格、参数和方案调研论证。其中实训室建设项目参照《福州英华职业学院实验(训)室建设项目管理办法(试行)》相关规定执行。
(三)前期调研结果作为申报立项和制定采购控制价的依据。
第十二条 申购部门应在编制年度预算时,同步申报下一年度采购计划,落实采购经费预算,填写预算表。经各项目管理职能部门审核、院领导审批后报送财务处,具体参照财务处相关规定执行。
经预算审批的项目纳入采购项目库管理,对于已纳入项目库的项目,在后期采购时无需再次进行立项审批,可直接进入采购实施环节。
第十三条 年度采购计划立项工作由申购部门根据年度采购计划预算金额,经职能分管院领导同意后按照院务会审批权限的规定进行采购立项报批。
第十四条 采购计划经过立项且年度采购预算经院务会批复后,方可进行采购工作。
年度预算执行过程中,未立项项目、已立项但无采购预算或采购资金不足的,原则上均不予采购。若确需采购的,未立项项目应按第十二、十三条程序履行立项审批,并按学院预算管理要求进行采购预算追加或调剂审批后,方可申购。
第4章 采购组织形式、范围与限额标准
第十五条根据采购项目的品目与金额,采购的组织形式分为学院“集中采购”、与“部门自行采购”。
第十六条学院集中采购是由后勤管理处组织实施采购工作或由后勤管理处按福建省政府采购政策及相关法律法规委托社会招标代理机构进行采购。
第十七条部门自行采购是由各申购部门自行组织实施采购工作的采购组织形式。
部门自行采购的范围:单项合同估算价在3万元以下的货物(包括属于《福建省政府集中采购目录及限额标准》规定且采用网络采购的货物),以及10万元以下的服务和工程。
(一)单项合同估算价3万元以上的货物(含货物租赁);
(二)单项合同估算价10万元以上的服务、工程;
(三)学院规定的应纳入学院集中采购且为非网络采购的货物或服务项目(具体详见《福州英华职业学院部门自行采购实施细则》第二章第三条)。
第十九条 学院集中采购项目按以下流程办理报批:
(一)5万元以下的,申购部门填写《福州英华职业学院货物类采购项目立项及采购方式审批表》(详见附件1)或《福州英华职业学院服务和工程(修缮)类采购项目立项及采购方式审批表》(详见附件2)并经申购部门负责人、职能分管院领导、院长同意后,将审批完结的《审批表》提交后勤管理处,后勤管理处将采购结果提交部门负责人、财务处负责人、分管后勤院领导、院长审批后采购;立项审批流程参考《5万元以下货物类、服务工程类项目立项审批流程图(集中采购)》(详见附件11)。
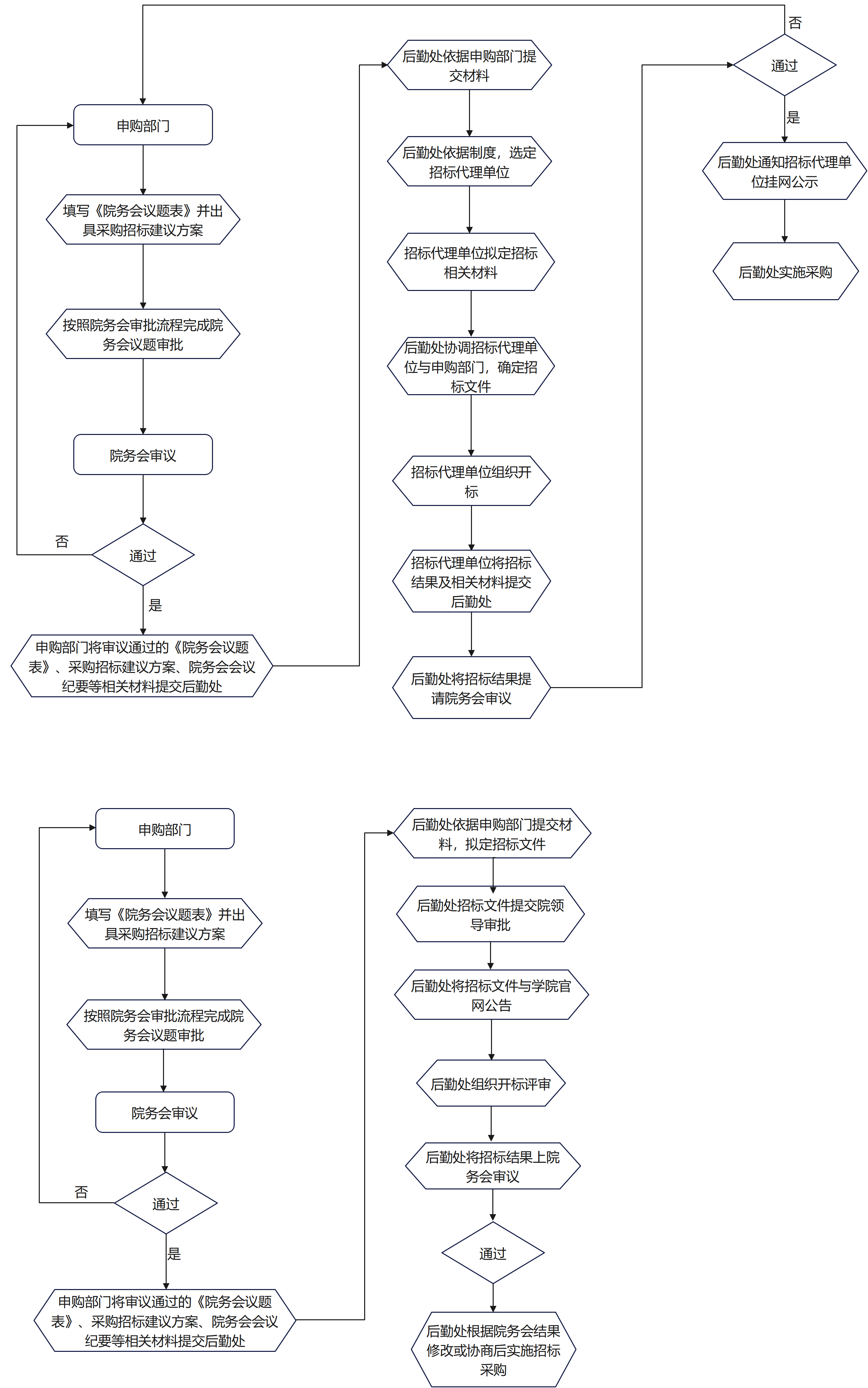
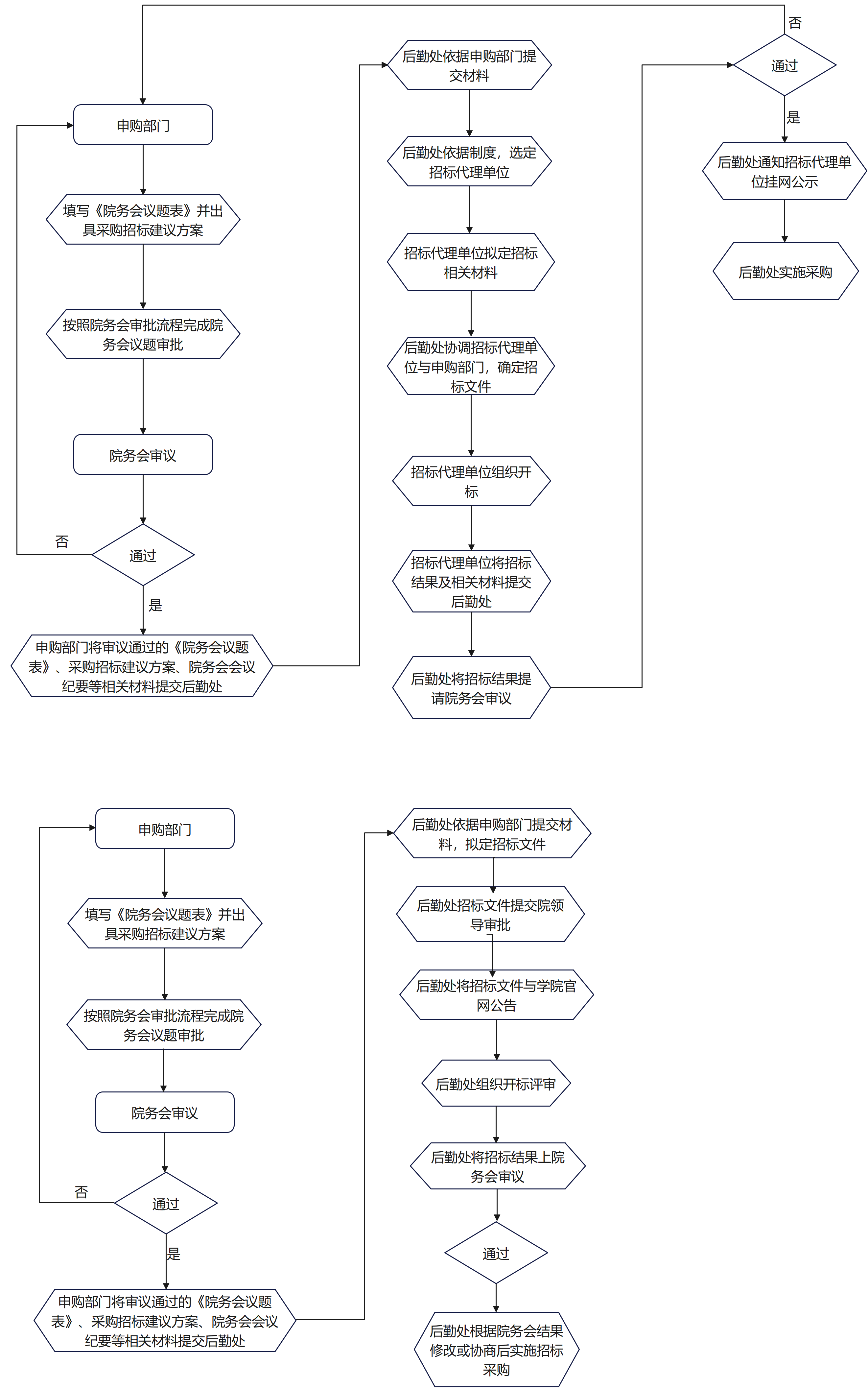
5万元以上的,由申购部门填写《福州英华职业学院院务会议题申报表》并完成审批后提请院务会审议批准,由后勤管理处将招标结果呈报院务会审议批准;立项审批流程参考《5万元以上货物类、服务工程类项目立项审批流程图(集中采购且为自有资金)》(详见附件12)或《5万元以上货物类、服务工程类项目立项审批流程图(集中采购且含有政府资金)》(详见附件13)。
(二)纳入学院集中采购的采购项目,若确因时间紧迫、项目复杂、专业性强、技术要求特殊和不可预见因素较多等原因,可以由申购部门(或项目管理职能部门)在采购前期进行充分市场调研和询价的基础上,书面提出合理的采购方式和申请理由,经后勤处确认,申购部门(或项目管理职能部门)经分管院领导同意,报分管后勤院领导审批后,可由申购部门(或项目管理职能部门)自行负责组织实施项目采购和管理,并按照规定的采购方式和程序组织实施采购。
第二十条 对采购零星、需求频繁且金额不大,必须保证连续提供的货物、服务及维修工程等采购项目,可以实行协议、定点采购。属于协议、定点采购的项目,原则上应当由后勤管理处采用公开招标方式确定采购定点单位。
实行协议、定点采购的项目:
1、零星修缮及零星工程项目;
2、办公用品、硒鼓油墨、印刷、清洁用品、五金用品等办公耗材项目;
3、车辆租赁、招标代理服务等各类服务项目;
4、广告宣传用品项目;
第二十一条 纳入学院部门自行组织采购管理的项目为单项合同估算价3万元以下的货物(含货物租赁);单项合同估算价10万元以下的服务、工程。
(一)部门自行采购项目由部门负责人担任组长,组成3人及以上的采购小组开展采购工作,由部门会议遵循公开、公平、竞争的原则,根据采购项目性质和特点选择合理的采购方式,如询价、小组市场询价、竞争性谈判、竞争性磋商,邀请谈判,或参照公开(邀请)招标采购方式在学院公开网站上公布招标信息进行采购。
采购组织实施部门对采购活动过程的合规性负责。
(二)部门自行采购项目采用市场询价方式采购的,由申购部门自行组织询价小组进行采购,将采购过程形成《福州英华职业学院市场询价记录表》(详见附件5)存档备查;选择非公开招标方式采购的参照《福州英华职业学院部门自行采购实施细则》及上级相关规定执行。
(三)学院有招标定点供应商的项目采购,申购部门需从定点供应商中选取一家进行采购,但应确保所购产品价格不得高于合同价。确因工作需要或同类别货物的市场价格低于定点供应商的价格5%以上,申购部门事前说明原因,经使用供应商的归口管理职能部门同意后可直接从定点供应商外采购。
采购项目为两家及以上供应商的,供应商使用管理由归口管理职能部门负责。
第二十二条 部门自行采购项目按以下流程办理报批:
(1)单项合同估算价1000元以下的货物,通过充分的市场调研后,填写《福州英华职业学院货物类采购项目立项及采购方式审批表》(详见附件1),经申购部门负责人、财务处负责人、职能部门分管院领导审批同意,申购部门可直接采购,应优先从大卖场或大型购物网站采购。申购部门凭审批通过的《审批表》、发票、出入库凭证等资料办理财务报销手续。
其中,通过网络采购的货物,单价500元以下且总价不超过5000元的采购项目,经申购部门负责人、财务处负责人、职能部门分管院领导、院长立项审批同意后,申购部门可直接采购。申购部门凭立项审批表、发票、出入库凭证等资料办理财务报销手续。
(二)单项合同估算价3000元以下的服务和工程项目,由申购部门通过充分的市场调研后,填写《福州英华职业学院服务和工程(修缮)类采购项目立项及采购方式审批表》(详见附件2),经申购部门负责人、财务处负责人、职能部门分管院领导同意可采用直接委托方式实施。申购部门凭审批通过的《审批表》、发票、验收单等资料办理财务报销手续。
(三)单项合同估算价1000元~3万元的货物,除设计、造价、监理等在学院入围的定点单位选取的项目外,申购部门(或项目管理职能部门)先填写《福州英华职业学院货物类采购项目立项及采购方式审批表》(详见附件1)经部门负责人、职能部门分管院领导、院长审批后,申购部门方可自行实施,采购结果由申购部门报部门负责人、财务处负责人、职能部门分管院领导、院长批准后采购。
(四)单项合同估算价3000元~5万元的服务和工程类项目,申购部门填报《福州英华职业学院服务和工程(修缮)类采购项目立项及采购方式审批表》(详见附件2)经部门负责人、职能部门分管院领导、院长审批后,申购部门方可自行实施,采购结果报部门负责人、财务处负责人、职能部门分管院领导、院长批准后采购。
(五)单项合同估算价5万元~10万元服务和工程类项目,申购部门填写《福州英华职业学院院务会议题申报表》并附上项目采购招标建议方案(方案中应当包含项目参数及评标标准及方法等)、论证报告等材料,经院务会审批后,采用公开招标方式采购;如采用非公开招标方式实施采购的,需由申购部门提请院务会审议批准。申购部门将招标结果呈报院务会审议批准。
第五章 采购方式及适用条件
第二十三条 采购方式
(一)公开招标,是指招标人以招标公告的方式邀请不特定的法人或者其他组织投标,采购实施部门应在学院官网、采购信息发布媒体上刊登招标公告,邀请不特定的供应商参加投标竞争,从中择优选择中标单位的采购方式。
(二)邀请招标,是指招标人以投标邀请书的方式从符合相应资格条件的供应商中随机邀请3家以上的法人或者其他组织参加投标,从中选定中标者的采购方式。
(三)竞争性谈判,是指谈判小组与符合资格条件的供应商就采购货物、工程和服务事宜进行谈判,供应商按照谈判文件的要求提交响应文件和最后报价,采购人从谈判小组提出的成交候选人中确定成交供应商的采购方式。
(四)竞争性磋商,是指采购人通过组建竞争性磋商小组(以下简称磋商小组)与符合条件的供应商就采购货物、工程和服务事项进行磋商,供应商按照磋商文件的要求提交响应文件的和报价,采购人从磋商小组评审后提出的候选供应商名单中确定成交供应商的采购方式。
(五)邀请谈判,是指采购人要求特定供应商(3家以上),就采购项目的标的价格、质量要求、履约期限、付款方式等进行协商谈判,并按照最优性价比原则,由谈判小组集体研究确定成交人的采购方式。
(六)单一来源采购,指采购人从某一特定供应商处采购货物、工程和服务的采购方式。
(七)公开询价,是指采购项目实施部门通过“学院官网”及“工采通电子招投标交易平台”发布公开询价公告,要求供应商一次报出不得更改的价格,采购人从询价小组提出的成交候选人中确定成交供应商的采购方式。
(八)小额询价(又称货比三家),是指采购预算不足5万元的项目,项目实施部门通过“小额询价采购信息平台》(网址:https://cgxt.fzacc.com/cgpt8/ )”发布需求信息,供应商直接在该平台上报价,采购项目实施部门在质量合格的前提下择优选择报价最低供应商的采购方式。
第二十四条学院集中采购项目以公开招标作为主,同时辅以其他采购方式,形成多元化采购体系。
(一) 符合下列情形之一的,可以采用邀请招标方式进行采购。
1.采购项目具有特殊性,只能从有限范围的供应商处采购的;
2.采用公开招标方式的费用占采购项目总价值的比例过大的。
(二) 符合下列情形之一的,可以采用竞争性谈判采购方式。
1.招标后,没有供应商投标或没有合格标的,或者重新招标后再次流标的;
2.非学院所能遇见的原因或者非学院拖延造成招标所需时间确实不能满足用户紧急需要的;
3.技术复杂或性质特殊,不能确定详细规格或具体要求的;
4.因艺术品采购、专利、专有技术或者服务的时间、数量事先不能确定等原因不能事先计算出价格总额的。
(三)符合下列情形之一的,可以采取单一来源采购方式。
1.只能从唯一供应商处采购的;
2.发生了不可预见的紧急情况不能从其他供应商处采购的;
3.必须保证原有采购项目一致性或者服务配套的要求,需要继续从原供应商处添购,且添购资金总额不超过原合同采购金额百分之十的。
(四)采购的货物规格、标准统一、现货货源充足且价格变化幅度小的采购项目,可以采用询价采购方式。
(五)采购的项目规格、品牌、参数确定,零星需求且金额不大,符合部门自行采购规定的可以采用市场询价采购方式。
(六)对采购、需求频繁且,而且在使用过程中必须保证连续提供的货物、服务及维修工程等采购项目,可以实行协议、定点采购。属于协议、定点采购的项目,原则上也应当采用公开招标方式确定采购定点单位。
(七)学院有特殊需求的采购项目:如艺术作品、视频作品、摄影、雕塑、文化宣传、展会、论坛等。由申购部门经充分的市场调研、分析比选后,提出充分的理由后,单项或批量预算金额不高于10万元的项目,经部门负责人、财务处负责人、职能部门分管院领导、院长批准后可直接采购;单项或批量预算金额10万~50万元的项目,按审批限额标准报院务会审议同意后可直接采购。
第六章 特殊项目采购方式与适用范围
第二十五条 特殊工程
特殊工程是指:(1)抢修抢险救灾工程,直接影响师生正常工作学习生活必须马上抢修的项目以及因自然灾害造成的急需抢险救灾的项目;(2)属于安全类的工程,如消防项目、监控项目、电力项目、电梯项目等。
第二十六条 特殊工项目的审批及操作
属于特殊工程项目,项目管理部门应立即组织施工,并于10个工作日内补办审批等相关手续;报批流程参照工程类项目。
第七章 采购实施程序
第二十八条 申报单位应在每年的7月31日之前,提前编报下一年度的采购预算计划及年度采购计划;需追加采购预算或调整采购项目、方案的,要按规定程序报院务会审核批复后执行。预算编制参照财务制度执行。
第二十九条 学院集中采购流程:申购部门申请——采购需求调研——采购实施计划制定及实施——采购合同签订及履行——验收入库及付款——整理保存档案。
第三十条 采购项目申报及论证
(一)项目申报
申购部门应充分考虑采购项目的采购执行周期提前按本办法规定完成采购项目相关立项、可行性论证等审批手续,并清晰、准确地书面说明拟采购项目的各项需求。采购需求应当包括采购标的名称(品目)、数量及需实现的功能或者目标,满足项目需要的所有技术、服务、安全等要求,采购标的交付或实施的时间和地点,采购标的验收标准、付款方式等内容。按照规定需要进行需求调查的采购项目还需进行需求调研并提交需求调查报告。
(二)商务与技术论证
后勤管理处负责采购项目的商务与技术论证,论证内容包括但不限于采购项目的技术参数、采购方式、资格条件、评标办法(如有)等。
属下列情形的采购项目,后勤管理处应进行商务与技术论证:
1.单项或批量预算金额在50万元以上的项目;
2.采购需求复杂、性质特殊;
3.该采购项目社会影响较大、关注度较高;
4.后勤管理处认为有必要的。
后勤管理处可征询供应商、专业技术人员意见,并组织或委托第三方聘请专家进行论证。
商务与技术论证过程中发现申购部门提出的采购需求存在以不合理条件,对供应商实行差别待遇、歧视待遇等不符合法律、法规和采购政策规定内容时,申购部门应按商务与技术论证意见对相关内容进行调整。
第八章 招标采购程序
第三十一条 货物、服务与工程类项目需要招标采购的,经过申购与审批程序后,可进入招标采购程序。
(一)招标文件编制:招标文件应当明确招标项目内容、技术要求、投标人资格审查标准、投标报价要求等事项。
委托招标代理机构实施采购的由招标代理机构组织招标文件编制;招标代理机构按照有关标准收取投标保证金。
(二)招标文件会签:编制后的招标文件经相关部门审核后发起招标文件会签审批,由申购部门、财务处、项目管理职能部门审核会签后,报申购部门分管院领导、分管采购工作院领导等审批同意。
第三十二条 挂标、开标评标、定标
(1)挂标
委托招标的项目,由招标代理机构按有关规定,在规定的媒体上组织招标公告发布、招标文件出售等具体事项;
学院自行招标的项目,招标公告可在学院官网、公开的采购信息发布媒体刊登公告,由后勤管理处组织招标公告发布具体事项。
(2)开标、评标
委托招标的项目,由招标代理机构按政府相关规定组织开标、评标,学院应派代表参加开评标会:后勤管理处1人,申购部门推荐1人;
学院自行招标的项目,由申购部门/后勤管理处负责组织开标、评标会议,由采购工作领导小组成员、项目管理职能部门负责人、采购项目负责人、学院内与采购项目相关的技术与管理专家根据采购项目的需要随机组成评标评委。
质疑与答复
委托招标的项目,按政府相关规定执行,委托招标的由后勤管理处对接申购单位组织答复;
校内招标的由招标文件编制单位组织答复。
(3)公示、定标
委托招标的项目,按政府相关规定执行,根据评标结果确定中标人,在招标公告发布的媒体上进行中标结果公示,对中标人授予中标通知书。
学院自行招标的评标结果在学院官网公开栏网站发布中标公告,公示期不得少于三个工作日。公示期满且无异议的签发中标通知书。
第三十三条 下列情况之一又属采购范围内的,按院务会审议同意后,可以不进行招标。
(一)涉及国家安全和国家机密的;
(二)学院的工作人员、学生的生命财产遭受危险,需紧急采购的抢险维修项目;
(三)应急项目不适用招标的;
(四)法律法规或上级规定其他可以不招标的。
第九章 采购时限
第三十四条 采购时限
(1)部门自行采购,由申购部门自行把控。
(2)后勤管理处组织的采购
1.网上采购:申购部门将审批通过的《福州英华职业学院货物类项目采购审批表》提交至后勤管理处,后勤管理处原则上应在5个工作日内完成采购。
2.其他非招标采购:申购部门将审批通过的《福州英华职业学院货物类采购项目立项及采购方式审批表》提交至后勤管理处,后勤管理处原则上应在10个工作日内完成采购。
3.校内招标采购:申购部门将立项文件(包含不限于:《福州英华职业学院院务会议题申报表》《院务会会议纪要》《福州英华职业学院货物和服务类/工程类采购项目立项及采购方式表》《采购方案建议》及相关论证材料(如有))提交至后勤管理处,后勤管理处原则上应在30个工作日内完成采购。
4.委托代理采购方式:按政府相关规定执行,后勤管理处原则上应在45个工作日内完成采购。
第十章 合同签订
第三十五条 合同签订
(一)单项成交总价达3万元以上原则需签订采购合同,特殊情况除外。
(二)采购项目涉及分期付款情况的以及涉及维保的,原则上需签订采购合同,特殊情况除外。
(三)申购部门(或项目管理职能部门)负责根据招标文件、投标文件、评标结果及相关规定与中标人签订合同,后勤管理处、财务处、项目管理职能部门等参与合同的审核。合同签订后提交1份后勤管理处备案、1份学院办公室存档、1份财务处备查、1份申购部门留用。
(四)采购合同应在规定的时间内完成签订。无正当理由拒绝签订或者逾期签订采购合同的,依法依规追究当事人责任。
第十一章 档案管理
第三十六条 采购档案的形成包括与项目相关的文字、图纸、图表、音像、纸质、磁盘、光盘等不同媒质载体的记录。
第三十七条 后勤管理处严格按照《中华人民共和国档案法》和建设部的《建设工程文件归档整理规范》等有关规定负责整理保存学院采购项目的档案资料,包括采购审批表、招标公告、会议纪要、投标文件、评标报告、中标通知书、采购合同、验收报告等相关资料,并分送项目管理部门备存一份。
第十二章 附 则
第三十八条 本办法所称的“以上”包括本数;所称的“以下”不包括本数。
第三十九条 本办法由后勤管理处负责解释。
第四十条 本办法自发文之日起施行,原《福州英华职业学院采购管理办法(试行)》同时废止。
附件
‎1.福州英华职业学院货物类采购项目立项及采购方式审批表(变更,走采购管理系统)
2.福州英华职业学院服务和工程(修缮)类采购项目立项及采购方式审批表(变更,走采购管理系统)
3.福州英华职业学院市场询价记录表(变更,走采购管理系统)
4.申购部门开标、评标工作人员安排表
5.项目重新招标情况说明函
6.审批流程图
‎附件1
福州英华职业学院货物类采购项目立项及采购方式审批表
申购部门: 日期:
项目名称 | 需求时间 | |||
项目内容(可另附页) | ||||
品名 | 计量单位 | 规格参数 | 申购部门现有数量 | 申购数量 |
采购资金来源 (应与年初批复的预算名称一致) | 预算总额(元) (采购控制价) | |||
使用方向: 教学、科研、行政办公、文化、信息化建设 | ||||
申购理由: (可附件具体说明,并提供预算控制价的第三方证明材料) | ||||
申请的采购方式 | □公开招标 □邀请招标 □竞争性谈判 □竞争性磋商 □单一来源/指定来源 □询价 □询价小组市场询价 □网上竞价 □邀请谈判 □定点供应商采购 □其他(直接网购、大型商超采购等) | |||
评标标准和方法 (如需,应填写 | ||||
申购部门 负责人意见 |
年 月 日 | 申购部门经办人 | ||
联系电话 | ||||
后勤管理处备案 意见 | 自行采购 属于 ; 不属于 集中采购 属于 ; 不属于 定点协议采购 属于 ; 不属于 其他意见 后勤管理处采购负责人审核确认: | |||
经费归口部门 意见 |
| 项目管理职能部门意见 | ||
财务处意见 | ||||
职能分管院领导意见 |
| |||
院长审批意见 | ||||
备注 | ||||
其他附件材料清单(集中采购需提交) | 1.项目采购审批表: 份; 2.招标货物方案建议: 份(应含货物名称、数量、预算单价(采购控制单价)、预算总价(即采购控制总价)、技术参数性能、交货期、付款方式、货款结算方式、履约保证金、保修期、验收、安装培训、售后服务,违约责任等合同主要内容和要求。 3.招标服务方案建议: 份(应含服务名称、服务地点、服务内容及要求、采购控制价、服务期限、服务资质、付款方式、服务费用结算方式、履约保证金、安全责任、验收等合同主要内容和要求。 4.其他相关资料: 份(如会议纪要、有关批复文件等)。 备注: 1.有特殊要求项目需附上相关资料(如图纸等)。 2.以上所有书面资料均需签字/盖章后与电子版一并提交至后勤管理处; 3.申购部门或项目管理职能部门必须保证所有提交资料真实有效、合法完整,并对其负责。 |
备注:
1.工程项目、办公家具和设备等项目归口管理部门为后勤管理处;教学设备(含教学耗材)、实训基地建设、信息化建设及教务处组织的各类活动等项目归口管理部门为教务处;校办类活动物资的归口管理部门为学院办公室。
2.单项合同估算价1000元以下的货物,申购部门分管院领导审批,1000元-5万元的货物需审批至院领导,5万元以上的需通过院务会审议。
3.系部教学各单位申请采购的物资除去部门领导审批外,属于教学物资的由归口管理部门教务处审批,属于非教学物资的由职能部门审批。
4.此表填报一式一份;自行采购项目本表完成审批后备案一份至后勤管理处,集中采购项目本表完成审批后提交后勤实施采购。
附件2
福州英华职业学院服务和工程(修缮)类采购项目
立项及采购方式审批表
申购部门: 日期:
项目名称 | 申请部门经办人 联系方式 | ||
预算总金额(元) | |||
采购资金来源 | |||
申请内容 (可另附页) | |||
申请理由和依据 (可另附页) | |||
申请的采购方式 | □公开招标 □邀请招标 □竞争性谈判 □竞争性磋商 □单一来源/指定来源 □询价 □询价小组市场询价 □网上竞价 □邀请谈判 □定点供应商采购 □其他(直接网购、大型商超采购等) | ||
评标标准和方法 (如需,应填写) | |||
申请部门意见 | 签章: 日期: | ||
经费归口部门 意见 | 签 | 职能管理部门意见 | |
后勤管理处备案 意见 | 自行采购 属于 ; 不属于 集中采购 属于 ; 不属于 定点协议采购 属于 ; 不属于 其他意见 后勤管理处采购负责人审核确认: | ||
财务处意见 | 签字: 日期: | ||
职能分管院领导意见 | 签字: 日期: | ||
院长意见 | 签字: 日期: | ||
备注: | |||
递 交 资 料 清 单 (集中采购需提交) | 1.①工程申请表 份; ②招标工程量清单 份; 2.③招标控制价 份; ④招标有关图纸 份; 3.⑤项目招标方案建议: 份(内容应含项目概况(项目名称、建设地点、项目规模)、招标范围及主要内容、施工资质要求、工程质量要求、项目建设工期、结算价款方式、付款方式、结算价款及调整办法、保修期、履约保证金、项目预算价(招标控制价)、验收等内容和要求;合同主要条款等内容和要求。若实行上级审批立项或核准的建设工程项目采购招标从其规定。 4.⑥其他相关资料: 份(如会议纪要、有关批复文件等)。 备注: 1、以上所有书面资料均需签字、盖章后与电子版一并提交至后勤管理处; 2、申购部门或项目管理职能部门必须保证所有提交资料真实有效、合法完整,并对其负责。 | ||
填表 说明 | 1.修缮项目的审批,由需求部门提供项目初步需求方案,经后勤管理处审核并确定预算金额后按相关程序报批,报批时应附相应的图纸及项目预算文件(如有)。 2.申请使用本部门经费及后勤修缮经费开展的修缮项目,“经费归口部门意见”一栏无需填写,申请使用非本部门经费、非后勤修缮经费开展的项目,需由相应的经费归口部门签字确认。 3.涉及职能部门业务管辖范围的修缮项目,如实训室、教室内部装修改造等,需经归口职能部门签字确认。 4.单项合同估算价3000元以下的,申购部门分管院领导审批,3000元-10万元的报院领导审批,10万元以上的需通过院务会审议。 5.提交至后勤管理处的,原则上应在15个工作日内完成采购。 6.此表填报一式一份;自行采购项目本表完成审批后备案一份至后勤管理处,集中采购项目本表完成审批后提交后勤实施采购。 |
备注:此表填报一式一份,自行采购的后勤管理处执复印件,申购部门执原件;非自行采购的后勤管理处执原件,申购部门执复印件。
‎附件3
福州英华职业学院报价单
报价单位(加盖公章): | |||||||
报价单位联系人: | 职 务: | ||||||
联系方式: | 报价日期: | ||||||
序号 | 货物/服务/工程名称 | 技术参数 | 数量 | 报价 | 保修期 | 是否签订合同 | |
单价 | 小计 | ||||||
学院要求: | |||||||
报价单位承诺: 2.以上报价包含完成本需求所涉及的所有费用(包含不限于:送货上门费、安装调试费、保险费、卫生清理费、垃圾清运及处理费等)。 |
福州英华职业学院关于XXXX的采购结果报告 | |||||
经办部门 | 日期 | ||||
项目名称 | |||||
资金来源 | |||||
到货要求 | |||||
历史价格及京东价格 | |||||
序号 | 货物/服务/工程名称 | 技术参数 | 历史价格 | 京东价格 | |
1 | |||||
2 | |||||
3 | |||||
市场询价情况 | 报价单位1——XXXX(详见附件) | ||||
品名 | 数量 | 最终报价 | 保修期 | ||
单价 | 小计 | ||||
合计含税总价: | |||||
报价单位2——XXXX(详见附件) | |||||
品名 | 数量 | 最终报价 | 保修期 | ||
单价 | 小计 | ||||
合计含税总价: | |||||
报价单位3——XXXXX(详见附件) | |||||
品名 | 数量 | 最终报价 | 保修期 | ||
单价 | 小计 | ||||
合计含税总价: | |||||
询价最终结果汇总 | |||||
序号 | 供应商名单 | 最终成交总价 | 名次 | ||
1 | |||||
2 | |||||
3 | |||||
4 | |||||
询价小组评审结论: | 成交供应商名称: | ||||
联系人及方式: | |||||
成交总价: | |||||
其他说明(如保修期等): | |||||
询价小组成员 | 询价小组签字(至少3人,且为奇数) | ||||
姓名 | 职务 | 联系方式 | 签字 | ||
以上是否可回收: | |||||
部门领导审批意见: | |||||
财务处领导审批意见: | |||||
分管领导审批意见: | |||||
院长审批意见: | |||||
备注: | |||||
注意事项: | 1.非定点或协议采购的低值易耗物资建议优先从大型商超或网络采购(如:拼多多、淘宝、天猫、京东、唯品会等); 2.电器、电脑、电子产品(如:移动硬盘)等建议优先从京东网站采购; 3.单价800元以上或成交总价超过5000元以上的,《价格报告》应当体现议价过程,即需填报第二次报价(单价不超过800元的网络采购的无需体现议价过程)。 4.网络采购宣传页面的质量与实际到货的质量可能存在负偏差; 5.网络价格可能会随时变动,以采购部门当天当时的截图为准; 6.网络采购:同一商品价格多样,核实价格需以同一家店铺当时的价格为准; 7.网络采购不包含售后,可能附加产生:安装费、搬楼费、退货费、物流点自提费,使用过程中产生质量问题的修复费等各类附加费用,请财务部门预留相关预算; 8.网络采购需款到发货,如需别的公司代采,需要支付税费等额外费用。 |
备注:
1、 本表中的“市场询价情况”部分,可以增加报价单位,不限于3家单位,包含网络电商平台(如:京东、拼多多、淘宝、天猫、唯品会等);
2、 网络上可以采购得到的所有物资,需提供网络电商平台的价格情况,比如京东平台笔记本电脑的价格。
填表说明:1.被询价的供应商应不少于三个;
2.部门须组成3人及以上的采购小组,由部门负责人或项目负责人担任询价小组组长。
‎附件4
申购部门开标、评标工作人员安排表
项目名称 | ||||
开标地点 | ||||
招标编号 | 开标时间 | |||
工作岗位 | 姓名 | 部门 | 联系电话 | 备注 |
申购部门代表: | ||||
评标成员: | ||||
评标成员: | ||||
评标成员: | ||||
评标成员: |
备注:1.由申购部门推荐熟悉本项目情况和招标要求的1人,作为业主代表或评标委员会招标人代表;
2.除特殊项目要求评标委员会招标人代表具有工程技术或经济类中级以上职称外,其他项目对职称不作要求;
3.人员安排如发生变动,应事先报送后勤管理处备案。
申购部门:(盖章)
申购部门负责人:(签字)
年 月 日
‎附件5
项目重新招标情况说明函
申购部门:
**项目流标/中标人自动放弃等。
请贵部门确认本项目是否需要调整招标内容后重新组织招标。
申购部门意见: 若有修改,请将修改内容以附件形式附后。 申购部门负责人:(签字) 申购部门:(盖章) |
招
后勤管理处
年 月 日

附件7 货物类1000元以下,服务工程类3000元以下项目
立项审批流程图(自行采购)

附件8 货物类1000元-3万元,服务工程类3000元-5万元项目
立项审批流程图(自行采购)

附件9 服务工程类5万元-10万元项目
立项审批流程图(自行采购)

附件10 货物类1000元以下,服务工程类3000元以下项目
立项审批流程图(集中采购)

附件11 5万元以下货物类、服务工程类项目
立项审批流程图(集中采购)

附件12 5万元以上货物类、服务工程类项目
立项审批流程图(集中采购且为自有资金)

附件13 5万元以上货物类、服务工程类项目
立项审批流程图(集中采购且含有政府资金)

附件14
自行采购有关审批汇总 | ||||||
类别 | 立项及采购方式审批 | 采购结果审批 | 报销审批 | |||
审批材料 | 审批权限 | 审批材料 | 审批权限 | 审批材料 | 审批权限 | |
1.1000元以下货物类 | 《立项审批表》 | 1.申购部门负责人 4.财务处审核 | 无需,立项审批后直接采购 | 无 | 1.《立项审批表》 | 1.申购部门负责人 |
通过网络采购的货物,单价500元以下且总价不超过5000元的采购项目 | 《立项审批表》 | 1.申购部门负责人 | 无需,立项审批后直接采购 | 无 | 1.《立项审批表》 | 1.申购部门负责人 |
1.1000元-3万元货物类 | 1.《立项审批表》 | 1.申购部门负责人 | 1.审批完的《立项审批表》 | 1.申购部门负责人 | 1.审批完的《立项审批表》 | 1.申购部门负责人 |
5万元以下定点/协议采购的货物或服务类 | 1.《立项审批表》 | 1.申购部门负责人 | 无需,立项审批后直接采购 | 无 | 1.审批完的《立项审批表》 | 1.申购部门负责人 |
5万元以下定点/协议采购的工程类 | 1.《立项审批表》 | 1.申购部门负责人 | 无需,立项审批后直接采购 | 无 | 1.审批完的《立项审批表》 | 1.申购部门负责人 |
5万元-10万元服务和工程类 | 1.《院务会议题表》 | 按照院务会审批流程执行 | 《院务会议题表》 | 按照院务会审批流程执行 | 1.合同 | 1.申购部门负责人 |
附件15
集中采购有关审批汇总 | ||||||
类别 | 立项及采购方式审批 | 采购结果审批 | 报销审批 | |||
审批材料 | 审批权限 | 审批材料 | 审批权限 | 审批材料 | 审批权限 | |
1.1000元以下货物类 | 1.《立项审批表》 | 1.申购部门负责人 4.财务处审核 | 无需,立项审批后直接采购 | 无 | 1.《立项审批表》 | 1.后勤处部门负责人 |
通过网络采购的货物,单价500元以下且总价不超过5000元的采购项目 | 《立项审批表》 | 1.申购部门负责人 | 无需,立项审批后直接采购 | 无 | 1.《立项审批表》 | 1.后勤处部门负责人 |
1.1000元-3万元货物类 | 1.《立项审批表》 | 1.申购部门负责人 | 1.审批完的《立项审批表》 | 1.申购部门负责人 | 1.审批完的《立项审批表》 | 1.后勤处部门负责人 |
5万元以下定点/协议采购的货物或服务类 | 1.《立项审批表》 | 1.申购部门负责人 | 无需,立项审批后直接采购 | 无 | 1.审批完的《立项审批表》 | 1.后勤处部门负责人 |
5万元以下定点/协议采购的工程类 | 1.《立项审批表》 | 1.购部门负责人 | 无需,立项审批后直接采购 | 无 | 1.审批完的《立项审批表》 | 1.后勤处部门负责人 |
5万元-10万元服务和工程类 | 1.《院务会议题表》 | 按照院务会审批流程执行 | 《院务会议题表》 | 按照院务会审批流程执行 | 1.合同 | 1.后勤处部门负责人 |
© Copyright 2001-2020 fzacc.com All Rights Reserved. 版权所有© 福州英华职业学院
地址:福建省福州市闽侯县荆溪镇荆港路128号 邮编:350101 电话:0591-62098082 邮箱:478769935@qq.com